国信e采招标投标交易平台交流群
位置 返回首页 行业聚焦 工信部印发《绿色低碳标准化工作实施方案》 涉及政府采购、招投标!

工信部印发《绿色低碳标准化工作实施方案》 涉及政府采购、招投标!

发布时间:

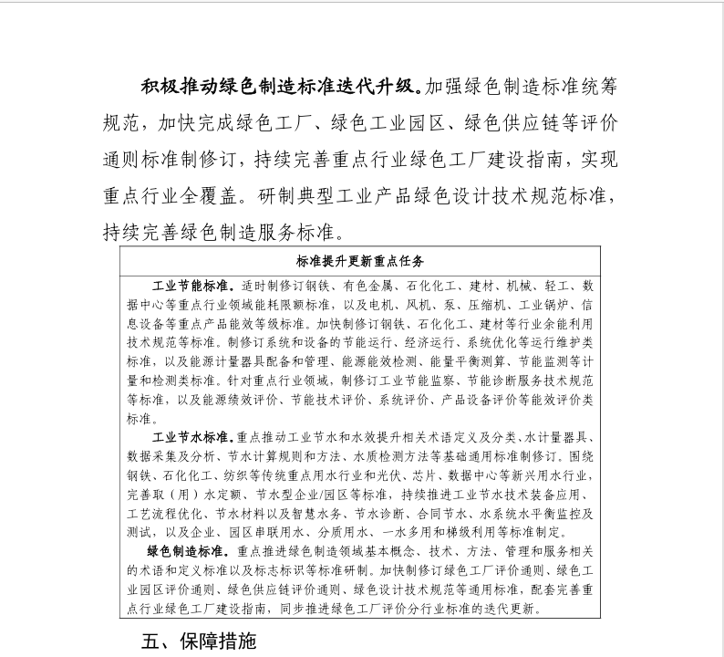
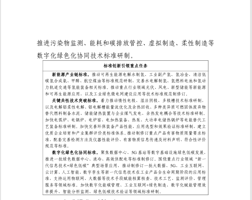
近日,工业和信息化部办公厅印发《关于深入推进工业和信息化绿色低碳标准化工作的实施方案》的通知。《方案》涉及政府采购、招投标内容如下:

(二)加强政策协同。做好标准与规划政策衔接,推动工业和信息化绿色低碳标准与相关规划、产业政策等同步研究、部署、实施,加强先进绿色低碳技术标准转化。鼓励将标准实施评估结果作为政策规划落实的重要依据。鼓励将绿色低碳标准纳入检验检测、政府采购、招投标等活动,持续提升标准应用效能。鼓励利用科研和产业化专项等加大对绿色低碳标准化建设的支持力度,积极引导社会力量参与相关标准化工作。


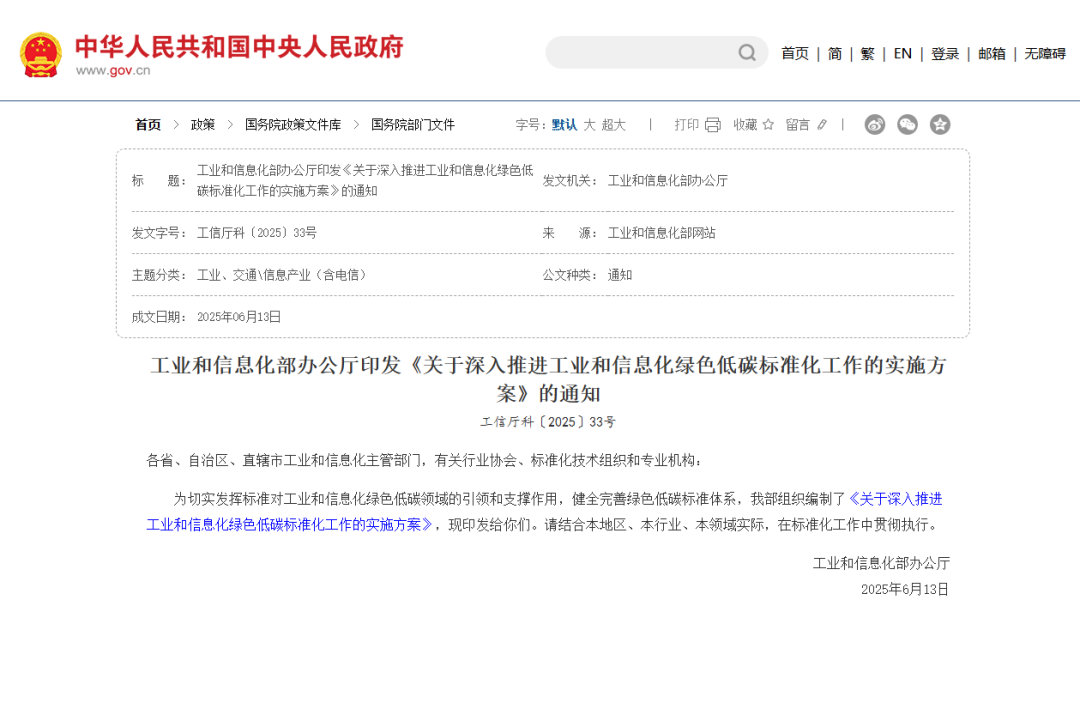
工业和信息化部办公厅印发《关于深入推进工业和信息化绿色低碳标准化工作的实施方案》的通知
工信厅科〔2025〕33号

各省、自治区、直辖市工业和信息化主管部门,有关行业协会、标准化技术组织和专业机构:

为切实发挥标准对工业和信息化绿色低碳领域的引领和支撑作用,健全完善绿色低碳标准体系,我部组织编制了《关于深入推进工业和信息化绿色低碳标准化工作的实施方案》,现印发给你们。请结合本地区、本行业、本领域实际,在标准化工作中贯彻执行。

工业和信息化部办公厅
2025年6月13日


图片

图片

图片
图片
图片
图片
图片
图片
图片
图片
图片
图片


来源:中国政府网