服务热线
400-0666-060
近日,国家发展改革委发布《关于对〈全国公共信用信息基础目录(2026年版)(征求意见稿)〉和〈全国失信惩戒措施基础清单(2026年版)(征求意见稿)〉公开征求意见的公告》(简称《公告》)。

《全国公共信用信息基础目录(2026年版)》(简称《目录》)所称公共信用信息,是指国家机关和法律、法规授权的具有管理公共事务职能的组织(以下统称公共管理机构)在履行法定职责、提供公共服务过程中产生和获取的信用信息。
《目录》共纳入公共信用信息13类,包括登记注册基本信息、司法裁判及执行信息、行政管理信息、职称和职业信息、经营(活动)异常名录(状态)信息、严重失信主体名单信息、合同履行信息、信用承诺及履行情况信息、信用评价结果信息、遵守法律法规情况信息、诚实守信相关荣誉信息、知识产权信息和经营主体自愿提供的信用信息。
《全国失信惩戒措施基础清单(2026年版)》(简称《清单》)所称的失信惩戒,是指公共管理机构以及其他组织依法依规运用司法、行政、市场等手段对失信行为责任主体进行惩戒的活动。
《清单》所列失信惩戒措施包括三类,共14项:一是由公共管理机构依法依规实施的减损信用主体权益或增加其义务的措施,包括限制市场或行业准入、限制任职、限制消费、限制出境、限制升学复学等;二是由公共管理机构根据履职需要实施的相关管理措施,不涉及减损信用主体权益或增加其义务,包括限制申请财政性资金项目、限制参加评先评优、限制享受优惠政策和便利措施、纳入重点监管范围等;三是由公共管理机构以外的组织自主实施的措施,包括纳入市场化征信或评级报告、从严审慎授信等。
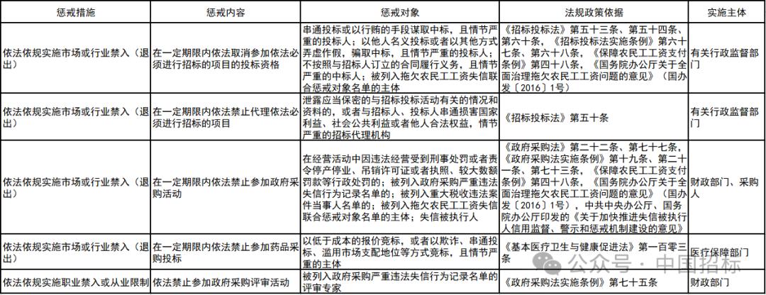
《清单》中,以下内容与招标采购直接相关→

来源:中国招标